企业信息化实战
现如今,很多企业都在谈信息化,谈数字化转型,也有很多公司专门设置了IT部门或信息化部门来负责企业的信息化或数字化转型。这个过程中,怎么样做才是信息化,做到什么样才是数字化,以及如何推动信息化是相关的负责人首先要考虑的。
信息化和数字化,在狭义的层面是一个概念,简单地说是将线下的工作搬到线上,让原本人对人的工作变为人对系统或人对平台,但在广义的层面上,信息化比数字化的概念要大,如果说数字化代表的是线下转线上,那么信息化则表示企业整体的体系重构,这其中不仅包括数字化,还会包括业务或工作方式的转变。
IT部门或信息化部门承担着信息化建设的职责,但要做好企业的信息化,信息化负责人不仅需要是业务专家,还需要是系统专家和技术专家。
大多数的信息化负责人仅仅是擅长某类系统,甚至仅擅长这类系统的操作和配置,但既不是系统专家,也不是技术专家,系统专家需要从业务视角构思和设计企业的系统搭建和搭配,技术专家需要深入到每个系统的搭建和搭配过程,并评估相关功能的潜在能力是否符合或匹配企业的相关需求。如果仅仅是购买、搭建和配置某个系统,并期望通过该系统来解决企业的所有信息化工作,无异于是想通过购买一把厉害的菜刀来解决烹饪的所有问题,而实际上,刀分片刀(即常用的菜刀)、肉刀、剁刀(剁骨头)、面包刀等等,日常做饭也绝对不是只需要一把刀即可,或只需要一套刀具就够用了,削皮还是需要专门的削皮刀(尽管可以拿菜刀做这事,但不好用)。
因此,信息化负责人还需要是业务专家,需要真正理解和擅长企业的业务运作流程、方式和目的,这是信息化的前提。很多信息化负责人只是将自己定位为系统的配置者或操作者,既不懂业务,也不懂流程,日程的工作只是被动的接受不同部门的需求,配置系统达到对应的功能,也就谈不上信息化,充其量只是IT支持罢了。
根据笔者的经验(参考笔者之前的《做CIO的反思和总结》),企业的信息化建设分为四步:
1、业务梳理和理解;
2、系统盘点与支撑;
3、平台构建与满足;
4、效率提升与改善;
业务梳理,是信息化建设所有后续动作的第一步,没有这一步,后续的动作和实践都可能偏离企业的业务和发展。在这个过程中,需要信息化负责人进行完成三个步骤。
第一步,是对所有的部门负责人进行一对一访谈,访谈的目的是从各个部门负责人处了解部门的工作流程,包括:上游部门和下游部门是谁?部门在业务流程中的作用和价值是什么?部门在业务流程中的步骤是哪些,以及如何流转?部门在业务流程中当前所面临的问题有哪些以及为什么?如果要解决,最期望解决的问题从高到低是哪些?部门中最优秀的员工有哪些?
通过这一步,能够对于各个部门的整体业务流程和情况有一个整体上的认识和了解,并对于各个部门的工作内容产生感性的认识。但这还不够,不同的部门负责人对于实际的部门工作情况了解和认知可能存在偏差,比如部门负责人本身并不做业务,对于部门流程的认识偏理想或纯粹就是猜想,又或者部门负责人其实并不合格,所有的信息和工作结果都来自下属反馈,所知道的部门业务存在遗漏或偏差。
因此,还需要第二步,对部门的核心人员进行一对一访谈,也就是第一步中所了解到的优秀员工。每家企业都有一些相对出色的员工,或有想法的员工,只是他们没有机会改变所看到的问题,或对于需要解决的问题已经麻木。这个步骤中,信息化负责人和这些优秀员工的访谈,是修正部门负责人认识偏差的机会,很有可能,同样的问题,下属的答复和部门负责人的答复是截然不同的,甚至还会基于实际业务操作和实际工作过程中遭遇的问题,给与最真实的反馈。只有了解真实的业务情况,才能够构建有效的信息化系统。
第三步,是实际观察业务的运转情况。无论是部门负责人,还是部门员工,反馈的内容可能存在遗漏,或限于个人的表达和总结能力,存在偏差。因此,需要一段时间对于业务的实际观察,如果相关部门有自己部门操作和使用的系统,最好的办法是查看系统中的数据,结合业务的情况,理解系统中数据的含义和价值。
曾经有一年,笔者所在企业要更换CRM系统,在系统的交付过程中,实际上笔者尚未真正理解业务的实际流程,只是对于整体情况有一个大概了解,因此在交付过程中,乙方的交付团队和我方的主要业务负责人在沟通系统需求和配置时,笔者实际是一脸茫然,这茫然并非是不懂大家在说什么,而是无法分辨我方的需求是否真实,乙方的解决方案是否能够解决。直到这个系统实际运行几个月后,作为系统的管理员,反复查看和核实系统中的数据情况,结合数据和业务才真正了解每个部门的工作流程和实际情况。
经过业务的梳理和理解,便能够绘制出整个业务的流程图,这对于信息化负责人而言是极其重要的,因为很多时候,业务线中的各个部门只知道自己的工作,却不了解其他部门的工作,每个部门在跨部门工作的决策时往往是站在自己部门的角度,而常常忽视其他部门的视角,比如交付部门要求销售部门提供的报价要符合定价要求,而销售部门却没有简便的办法可以让所有人都做出合理的报价,久而久之形成部门间的主要矛盾。这种情况下,信息部门可以做出相对平衡和中肯的方案。
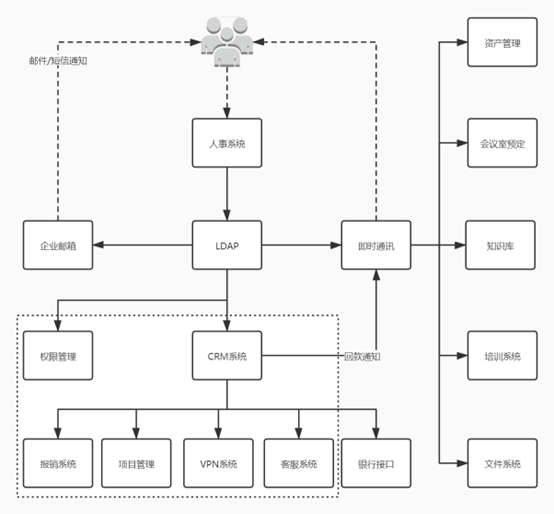
在完全了解业务的情况下,便可以开始第二项工作,对当前的系统情况进行盘点,并解决系统支撑能力。每家企业都有自己的信息化系统,甚至相同功能的系统有好几套。企业中员工人数越多,在面临多系统情况下,员工会感到繁琐和复杂,从而降低员工的执行效率和工作效率。比如,既有钉钉,又有企业微信,还有飞书。相同定位的系统,可以在系统盘点过程中进行取舍,没有必要的系统可以迁移或放弃,只留下最合适的系统。这里最合适的系统不等同于口碑最好的系统。比如飞书刚刚面世时,很多人的反馈说飞书甩出企业微信和钉钉几条街,但企业微信可以实现和个人微信的打通,这一点是飞书不具备的,因此,如果企业的销售管理期望将客户管理和信息留存做好,那么企业微信将是不二选择,它可以将个人微信添加为客户,个人微信的信息可以方便的转发到企业微信。
在系统的取舍决定之后,便面临系统迁移的问题。这种情况下,最好的办法是取得CEO的支持或高层的支持,同时两套或多套系统并行一段时间作为各个部门数据迁移或系统迁移的缓冲时间,但切忌没有截止日期。作为系统的使用一方,每个部门或个人都有自己偏好的系统,有可能被舍弃的恰恰是某个部门偏好的系统,如果不留截止日期,便总会有部门或人无限制的继续使用,人是很难改变自己习惯的,而这会成为后续平台构建的遗漏。另一方面,要预想到,一定会有人反馈关于系统不好用或有故障等问题,每一次的系统切换或迁移难免会出现这样那样的问题,如果只是因为某些问题而停滞,这会让整个的系统盘点工作难以继续或最终失败。面对这些问题,要实际的分析问题,并尽可能的解决,如果不是系统迁移所致,便要给出合理的解释。大多数人没有逻辑分辨能力,如果系统迁移在前,问题发生在后,他们会主观的判断问题是由于系统迁移所致。
在负责某家企业的信息化之初,公司同时用着钉钉、企业微信、个人微信,因此要做出取舍,最后选择留下企业微信,放弃个人微信和钉钉。由于事先和CEO做了沟通,CEO作为发了通知并做出表率,前后不过2周时间,公司的个人微信就不作为工作沟通了,钉钉也不再维系了。领导的表率,比任何通知都要有效。
要做出系统的取舍,就需要信息化负责人深刻的认识和分辨不同系统的差别,定位的差别、功能的差别、厂商的差别,定位决定了系统好不好用,功能决定了需求漫步满足,厂商决定了后续的支撑到不到位。比如,很多人无法区分钉钉和企业微信的差别,或者认为两者没有任何差别。如果无法区分,就无法做出选择,或者做出坏的选择。之前的企业我之所以选择企业微信,原因便在于定位,企业微信是面向员工的IM,而钉钉是面向老板的IM,因此但凡询问过普通员工的使用感受,都不会认为两者没有差别。系统无论如何选、选什么,最终都是员工在使用,2B的产品最终还是2C的,如果员工不认可,花再多钱采购的系统最终也无法发挥其价值。
在负责信息化的前半年里,将企业原本的12个系统缩减到了5个,系统的缩减意味着功能的同质化,某些系统能够解决的问题,其他系统也可以搞定。就像厨房中原有的切水果工具,用水果刀也可以替代,工具所提升的效率并不显而易见,那么就是多余的。系统缩减最大的好处,一方面是让员工不至于感到系统的纷繁复杂,一方面可以为后续的平台构建降低工作量。
在这个过程中,便能够基于各个部门的业务流程和工作方式,了解企业整体的系统需求,比如工单需求、网盘需求、表盘需求、数据分析需求等等。
在前两个步骤完成后,大多数企业可能就止步于此了,但最重要的是第三步,平台的构建和满足。构建平台的目的是为了进一步提升效率,减少不必要的工作量,比如多个系统的开关账户,每次有员工入职或离职,都需要通知相关部门的人员进行操作,并要确保操作无误。平台的价值在于,构建企业统一的员工账户体系,通过SSO打通各个系统的账户体系,统一各个系统的入口到平台,降低人工操作成本的同时,提升系统信息同步效率。这里的平台并非指一个平台,有可能是多个平台,且多个平台之间信息可以同步。对于员工而言,信息化的操作分两种,一种是业务操作,比如创建订单、编辑回款,一种是事务操作,比如创建客户、编写跟进记录。构建平台的目的在于降低事务操作的成本,让各个部门可以将节省的时间投入到业务中。平台如何构建,或构建成为怎样的平台,取决于每个企业的业务,并没有定式。
彼时我构建平台的原则是,所有的系统入口要统一到平台或企业微信中,员工只需要通过这两个入口就可以触达不同系统中,系统级账户的操作全部通过平台自动处理,而无需员工手动操作。有的系统自身已具备或集成多种功能或系统,那么平台的构建只需要集成该系统即可,用四两拨千斤的思路一劳永逸的解决多数的需求。

最后一步是效率的提升和改善,这个步骤的关键在于提升业务流程的效率,需要逐个的深入到各个系统中,从系统功能倒推能够支撑的业务流程,并判断哪些功能是满足的,以及如何满足,哪些功能是不满足的,以及业务流程和业务动作是否有优化的空间。将系统功能和业务动作做双向考量,有的业务动作可能只是由于大家不知道有更好的办法,只能按照当前的做法来做,也有可能是由于部门间流程和动作的不熟悉导致,或者是由于流程设计上认知的不足,没有采用更好的流程设计来达到同样的目的或更好的目的。
比如,所有的销售人员在创建客户的时候都需要输入很多客户相关的信息,这是公司要求,目的是为了方便后续分析客户的画像,但由于销售人员对于操作便捷的考虑,往往怎么简单怎么填,因此客户所属行业选择默认的,客户地址简单写地市,客户联系方式写个1或2代替。不能指望每个员工都能为公司考虑,唯有合理的设计可以让员工“不得不”为公司考虑。因此在我们构建和天眼查的系统对接后,客户录入只需要填写企业名称和客户联系方式,其他信息都会通过天眼查获取并录入,方便了销售的操作;客户联系方式只能填写11位,之所以这样,是因为无论座机、手机还是QQ,都可以用11位满足,虽然不会杜绝联系方式的乱填,但可以降低乱填的比例。
又比如,客户订单签署后,销售常常会盯着回款,不断询问财务部的出纳人员,出纳人员需要每天盯着公司账户的到账短信,一旦发现到账,便根据到账信息和回款记录进行核对,及时修改回款记录的到账金额,并通知销售。在后期我们对接银联接口后,可以根据公司账户到账信息自动核对回款记录并修改,给财务部门节省了70%的时间,同时自动发送销售喜报到销售群,并通知销售人员回款信息。如此一来,不仅销售和财务的成本节省了,还节省了销管的操作成本。这个效果甚至有公司的客户来咨询解决方案。这个效果如果进一步提升,便需要解决渠道回款的问题,需要改变公司和渠道结款的方式,这样便实现了通过信息化来倒逼业务流程的完善,只可惜这个在当时并没有实现。
在效率提升方面,还可以通过机器学习来判断销售记录的质量,帮助公司识别销售人员工作过程的质量(参考笔者之前的文章《用机器学习评估销售记录质量》)。
信息化建设实战过程绝非系统的把玩,或系统的采购,这个过程本质上是业务、技术、系统的融合,最终通过技术推动业务的效率,改善业务的流程,帮助企业降本增效。因此,信息化负责人需要业务能力、系统能力和技术能力,缺一不可。相信在未来,越来越多的企业会需要CIO的角色。